联系我们
地址:福建省福州市湖东路中山大厦A座22层(350003)
电话:0591-87825516 传 真:0591-87854516
本站信息未经允许不得转载,违者必究
亚娱(中国)基本信息 | |
编号 | FC00011568 |
---|---|
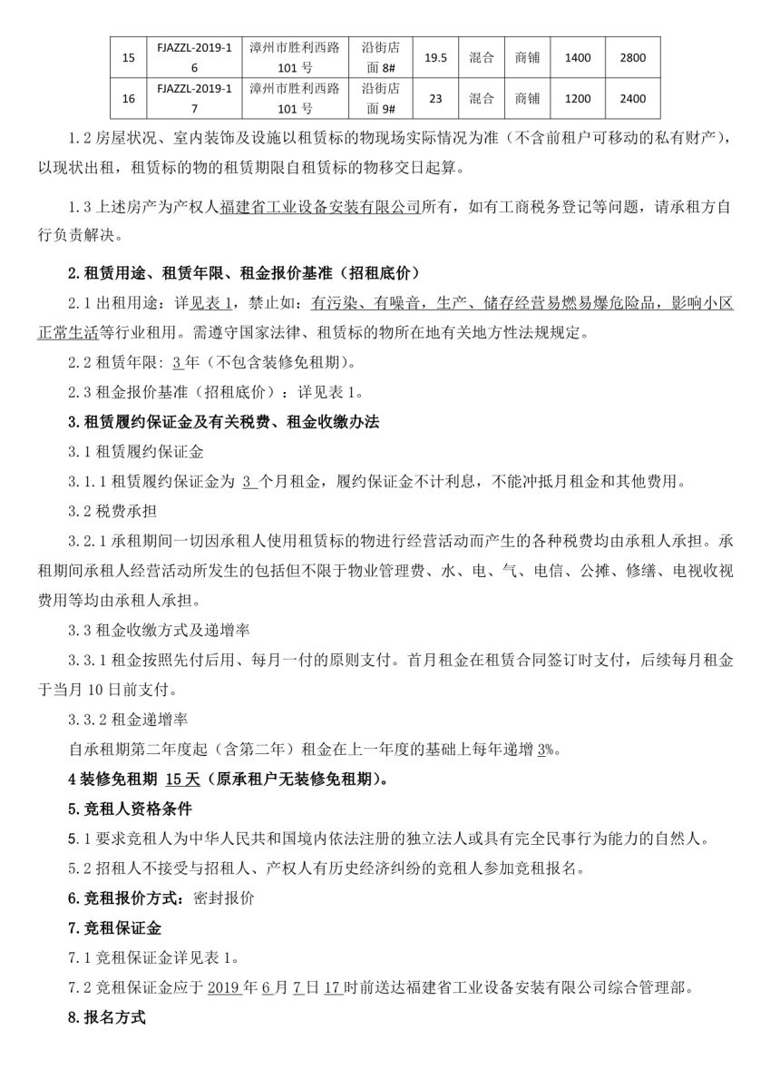
名称 | 福建省工业设备安装有限公司位于福州、三明、漳州三地市资产公开招租亚娱体育app官网 |
挂牌价 | 详见亚娱体育app官网万元 |
保证金 | 详见亚娱体育app官网万元 |
挂牌开始日期 | 2019-05-20 |
挂牌结束日期 | 2019-06-07 |
是否延牌 | 否 |
联系人 | 徐文君、王夏影 |
联系电话 | 87564311 |
地址 | 福州市鼓楼区福新路297号福建省工业设备安装有限公司综合管理部 |
发布机构 | 福建省工业设备安装有限公司 |